Outline
This IC contains an operational amplifier and a comparator, achieving extremely low offset voltage with a single power supply. Since a single power supply can be used, this IC can be operated with the voltage from two batteries. Through the use of the operational amplifier and the comparator, this IC can amplify thermocouple electromotive force and detect ignition according to output from the amplifier, without using other parts. The low offset voltage improves accuracy of ignition detection.
Applications
1.Equipment requiring flame detection, such as gas stoves and water heaters
2.Amplification and detection of very low voltage
Features
(Unless otherwise specified, Topr = +25℃)
General
1.Power supply voltage........................1.8 to 6.0 V (Suitable for battery-powered devices)
2.Current consumption.........................0.1 mA Typ.
3.Power supply line rejection ratio (PSRR)...60 dB Typ.
Amplifier section
1.Input voltage range.........................-0.2 to 0.3 V
2.Input offset voltage........................±0.1 mV Typ.
3.Gain........................................100 dB Typ.
Comparator section
1.Input voltage range.........................0 to VCC-1.0 V
2.Input offset voltage........................±0.1 mV Typ.
仕様
| Power supply voltage lower limit [V] | Power supply voltage upper limit [V] | Input voltage range lower limit [V] | Input voltage range upper limit [V] | Input offset voltage Typ. [mV] | Temperature drift of input offset voltage Typ. [μV/°C] | Gain Typ. [dB] | Comparator Input voltage range lower limit [V] | Comparator Input voltage range upper limit [V] | Comparator Input offset voltage Typ. [mV] | 
|---|---|---|---|---|---|---|---|---|---|
| 1.8 | 6.0 | -0.2 | 0.3 | ±0.1 | ±1 | 100 | 0 | VCC-1.0 | ±0.1 | 
| Power supply voltage lower limit [V] | Power supply voltage upper limit [V] | Input voltage range lower limit [V] | Input voltage range upper limit [V] | Input offset voltage Typ. [mV] | Temperature drift of input offset voltage Typ. [μV/°C] | Gain Typ. [dB] | 
|---|---|---|---|---|---|---|
| 1.8 | 6.0 | -0.2 | 0.3 | ±0.1 | ±1 | 100 | 
| Comparator Input voltage range lower limit [V] | Comparator Input voltage range upper limit [V] | Comparator Input offset voltage Typ. [mV] | 
|---|---|---|
| 0 | VCC-1.0 | ±0.1 | 
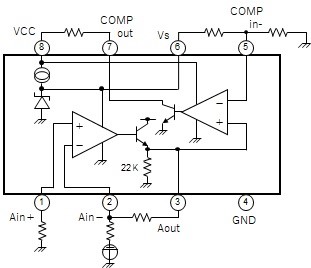
Block Diagram
 
      Package Image
 
      Package
Latest News
- 2024.12.17 Infomation [Basic Knowledge]What is an operational amplifier? page has been published.

 
											 
											 
											 
											 
											 
											 
											